根据近期国内新冠肺炎疫情防控形势和雅思考点实际情况,经与教育部考试中心协商决定:
7月已恢复雅思考试的3个机考考点和12个纸笔考试考点继续提供各类雅思考试服务,考点名单及提供的考试类别详见下表:

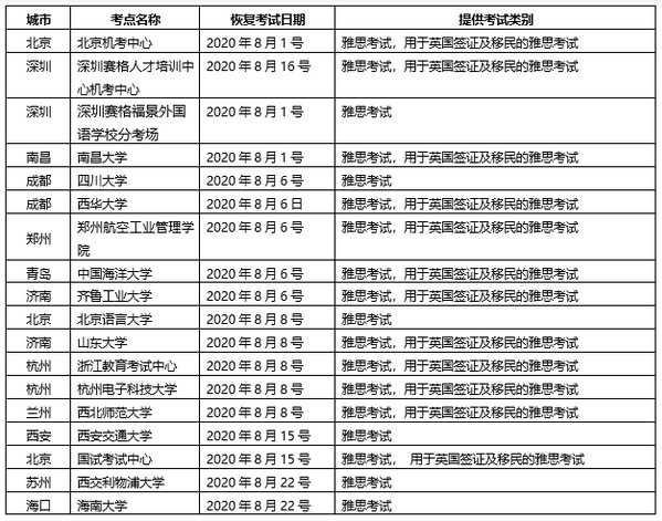
8月新增北京机考中心和深圳赛格人才培训中心2个机考考点及15个纸笔考试考点,提供各类雅思考试服务,考点名单及提供考试类别详见下表:

上述雅思纸笔考试考点恢复考试日期之前的考试仍将取消,考试费将全额退还至考生个人报名账户。其它雅思考点仍不具备组考条件,继续取消其8月份的雅思纸笔考试,考试费将全额退还至考生个人报名账户。
我们将根据雅思考点的实际情况,适时动态调整雅思考试安排,陆续增加复考考点并新增考试日期。请广大考生随时关注报名网站的最新公告。

苏州大学的雅思考点8月份的考试时间安排在6、8、9、15、16、20、22和29号
复考时代,报名占座,刻不容缓
纸笔or机考总有一款适合你,
即刻访问雅思考试报名官网,选考位注册吧:https://ielts.neea.edu.cn/
转载来源 |公众号@雅思考试官方微社区(ID:BC_IELTS)
