
目录
二、 项目背景——中国(教育部)留学服务中心/苏州大学国际培训学院
A.商科方向、管理学方向、数学与人工智能(算法方向)(昆士兰大学专项)
A.生物技术、生物信息学学位方向
B.新媒体与传媒方向
C.艺术设计方向
D.计算机科学、人工智能方向
E.管理学方向
F.商科方向

一、苏州大学简介
苏州大学坐落于素有“人间天堂”之称的历史文化名城苏州,是国家“211工程”、“2011计划”首批入列高校,是教育部与江苏省人民政府共建“双一流”建设高校、国家国防科技工业局和江苏省人民政府共建高校,是江苏省属重点综合性大学。
学校现有经济学、管理学、理学、工学、艺术学等十三大学科门类;设有37个学院(部),教职工6034人;现有天赐庄校区、独墅湖校区、阳澄湖校区、未来校区四大校区,占地面积4586亩,建筑面积166万余平方米。学校按照“以国际知名带动国内一流”的发展思路,全面深入推进教育国际化进程。学校先后与30多个国家(地区)的200余所高校和研究机构建立了校际交流关系,并每年招收来华留学生千余人。

二、项目背景——中国(教育部)留学服务中心/苏州大学国际培训学院
中国(教育部)留学服务中心是教育部直属事业单位,主要从事出国留学、留学回国学位认证和来华留学以及教育国际交流与合作的有关服务。中国(教育部)留学服务中心为基地提供政策和运作指导,对出国留学培训项目进行评估审核,为出国留学基地学生提供统一入学注册备案,为符合相关要求的留学回国人员办理就业报到和落户手续服务。
苏州大学与中国(教育部)留学服务中心于2018年3月签订合作协议,成立苏州大学出国留学培训基地,是江苏省唯一的出国留学培训基地。在中国(教育部)留学服务中心指导下,苏州大学已与英国、澳大利亚、加拿大、新加坡、马来西亚的19所世界知名大学签署项目合作备忘录(英文简称:MOA),为学生搭建了一条权威、便捷、安全的出国留学通道。
苏州大学国际培训学院负责出国留学培训基地的运营。学院依托苏州大学深厚的历史文化底蕴以及优质的教学资源,为广大有志于出国留学的学生提供全方位出国留学相关服务。学院下设合作交流、招生服务、教务教学、语言教学、学生管理服务、留学指导服务六个中心保障学院的项目运营。
目前开设有2+2国际本科(学分豁免)项目、1+X国际硕士项目等不同层次的出国留学项目,可满足广大不同层次学生的出国留学需求。
项目采用国内(国内2年)+海外(2~3年)双名校分段培养模式。国内课程为雅思提分教学+专业基础课程。苏州大学学习期间的教学方法、考核标准均与海外合作大学有机衔接。学生在出国前,明确海外对接大学和专业方向,有效帮助学生掌握海外学习方法,提前适应海外生活,缩短留学适应期,保证学生留学的平稳过渡,顺利进入适合自己的海外大学学习。
项目办学8年来,培养的学生在海外学位授予率为98.33%,其中海外本科毕业继续攻读世界前100位大学硕士学位的学生占90%以上。部分同学被帝国理工学院、伦敦大学学院、伦敦国王学院、悉尼大学、墨尔本大学等顶级名校录取为硕士研究生,部分项目毕业生继续攻读博士学位。
四、八大项目优势
1、与中国(教育部)留学服务中心共建出国留学培训基地
苏州大学是江苏省唯一的出国留学培训基地。在中国(教育部)留学服务中心的指导下,苏州大学出国留学培训基地为适应全球化发展趋势,培养具有国际化视野的高端人才,为基地学生提供多领域、高层次、全方位的一站式服务。学生入学后将在中国(教育部)留学服务中心系统进行注册备案,项目学生在海外合作大学获得的学位证书,可在中国(教育部)留服中心进行学位认证。


2、名校办学,共享教学资源
苏州大学是教育部与江苏省人民政府共建“双一流”建设高校,项目在苏州大学校园内办学,学生置身于国内双一流名校的氛围中学习和生活,享受苏大得天独厚的教育资源、教学设施和校园环境。
3、签约海外知名大学,升学有保障
苏州大学与中国(教育部)留学服务中心认可的19所海外知名大学签署项目合作协议,共享海外大学精品教学资源。在苏州大学所修的课程学分可豁免海外大学对应课程学分,达到海外合作大学录取条件,承诺达标录取。
4、优质师资,高质量人才培养路径
国内授课教师全部为苏州大学聘任师资,其中副教授及以上职称占项目授课师资的70%。2+2国际本科(学分豁免)项目每个专业方向配备了1名留学项目专业主任,项目实行专业主任负责制,并对每个专业制定了苏大特色的标准化培养课程体系,助力项目高质量人才培养。
5、以学生为本,小班化教学模式
苏州大学教学过程中严格执行海外大学认可的课程大纲,部分课程采用中、英双语教学,教学采用小班化教学模式,课程采用互动式、研讨式、浸润式、情景式教学模式,学生提前感受海外教学环境,更好地衔接海外本科课程学习。
学院为每个班级配备1名班主任,负责班级的日常管理、同时学校还建设了出国留学项目信息化管理系统,家长可随时了解学生在校学习、生活状态并与老师保持沟通。为丰富学生的课余生活,培养学生的兴趣爱好,学院设有学生管理委员会,负责组织学生开展各类文体活动。 苏州大学在教学过程中始终坚持将立德树人贯穿留学培训过程,将思政教育、体育、心理健康教育等融入教学体系,培养具有爱国主义情怀的高素质留学人才。
6、国内名校+海外名校的双优培养模式
国内(2年)+海外(2-3年)分段培养的模式,不仅为即将留学海外的学生缩短了留学适应期;同时也为广大留学生家庭大大节省了出国留学经济成本,减轻家庭经济负担。
7、个性化学业规划及升学服务
项目配备具有多年行业经验的资深留学指导老师。入学即开展一对一个性化、专业化留学指导服务,入学即制定清晰的学业目标及留学方向;学生、留学指导老师、家长建立微信群全程服务,留学指导团队全程跟踪学业过程;成功升学后,留学指导老师继续服务,关注项目学生境外学习情况并提供硕士申请服务。
8、优秀海外校友资源共同成长
学院于2023年3月12日成立苏州大学校友会留学项目分会,留学项目学生作为苏州大学校友的重要组成部分,共享校友资源,共同成长。庞大的校友服务体系支持,让校友从出国学习到回国就业,都不再孤单。
项目一:专项班项目
A.商科方向、管理学方向、数学与人工智能(算法方向)(昆士兰大学专项)

昆士兰大学(The University of Queensland)是澳大利亚八校联盟之一,也是世界顶尖、享誉全球的科研型高等学府之一。昆士兰大学商学院为全澳第1所获得AACSB认证的大学商学院。昆士兰大学商科、管理学专项班的国内课程分别由苏州大学商学院、政治与公共管理学院派出优质教学师资团队进行授课,实施定向培养计划,为专项班学生量身定制专业人才培养方案,通过全部课程学习,达标直录昆士兰大学。
优势一:国内+海外双名校,教学有保障

昆士兰大学(The University of Queensland),简称UQ,始建于1909年,是昆士兰州第一所综合型大学。昆士兰大学是澳大利亚八校联盟之一,也是世界顶尖、享誉全球的高等科研型学府之一。
昆大拥有三个校区,其中主校区圣卢西亚校区位于昆士兰州布里斯班市,拥有著名的黄金海岸、日光海岸;赫斯顿校区则距离布里斯班中央商务区只有几分钟的车程;加顿校区拥有优越的校园设施和优美的校园环境。
商科类课程任课的教师多是来自世界商业战线的精英,这些商业精英独有的“实战”优势,不仅使学生在有限的时间学到丰富的理论知识,还能积累难得的实践经验,这为学生将来的就业建立了良好基础。
优势二:环境优美、便利的就业机会

昆士兰大学的圣卢西亚主校区位于昆士兰州布里斯班市。布里斯班通常被人们认为是“澳大利亚最适合居住的城市”, 澳洲最著名的黄金海岸和日光海岸坐落于此。
学生从商科、管理学方向毕业后,可以选择回国就业,也可以选择留在海外就业。如果选择留在澳洲就业,可以通过申请毕业工签post-study work visa、毕业临时签证skilled-graduate (temporary) visa或雇主担保计划employer nomination scheme 等方式在澳洲工作,获取工作经验。一些紧缺专业,例如会计,精算,商业系统分析等等,还可以通过技术甄选 skill-select 申请永久居住。这些专业均是有利于移民的优势加分专业,为有移民意向的留学生提供了便利条件。
优势三:学术水平一流,就业优势明显

昆士兰大学2025QS全球大学排名位列全球第40位;昆士兰大学拥有十分优质的企业资源,例如英国石油、壳牌石油、巴克莱银行、汇丰银行、英国航空、维珍等公司都与之保持着良好的伙伴关系。优秀的在校生可以利用假期时间前往各企业实习,在学校每年为毕业生就业举办的CareerFair(招聘会)上,也常会看到此类著名企业前来参展招聘。
▶招生信息
商科方向专项班海外合作专业:会计、商务分析、商务信息系统、金融、商业经济学、国际商务、
领导力和管理科学、市场营销、人力资源管理、创新和创业。
管理学方向专项班海外合作专业:商业经济学、商业信息系统、国际商务、
领导力和管理科学、市场营销、人力资源管理、创新和创业。
数学与人工智能(算法方向)专项班海外合作专业:数学与人工智能(算法方向)
免试要求:
(1)英语及学业水平免试条件:高考成绩达到本省重点本科线;
(2)英语水平免试条件:高考英语成绩达到总分的75%及以上、雅思成绩5.5分及以上、托福65分及以上;
(3)学业水平免试条件:数学与人工智能(算法方向)高考数学成绩达到总分的75%及以上;商科方向高考数学成绩达到总分的70%及以上;管理学方向高考数学成绩达到总分的65%及以上。
招生人数:数学与人工智能(算法方向)20人、商科方向30人、管理方向30人
B.计算机科学与技术(悉尼科技大学专项)

澳大利亚悉尼科技大学(University of Technology Sydney),简称“悉尼科大”(UTS),是一所坐落于澳大利亚悉尼市的知名公立研究型大学,属于澳大利亚科技大学联盟(ATN)、中澳工科大学联盟(SAEUC)、世界大学联盟(WUN)以及经过AACSB认证的世界著名高校。截至 2025年1月,悉尼科大共拥有超过44000名学生,其中国际留学生超过11000名。2025年QS世界大学排名全球第88位;2025年U.S.News排名全球第85位。
优势一:前沿学科、世界先进的科研水平
计算机科学与技术作为信息时代的核心学科,涉及计算机硬件、软件、算法、网络与人工智能等多个方向。其发展与日常生活及各行各业息息相关,推动着全球技术与经济的变革。随着云计算、大数据、物联网等新兴技术的崛起,计算机科学与技术行业吸引了大量顶尖人才加入,相关领域的就业前景广阔。
悉尼科技大学在全球计算机科学领域享有盛誉,拥有许多国际领先的专家和科研团队。UTS的计算机科学与技术学科在教学和科研上始终走在全球前列,与行业巨头如微软、谷歌、IBM等保持密切合作,并通过多项国际科研项目促进技术创新和知识转化。计算机科学与技术作为未来经济增长的重要驱动力,正迎来前所未有的需求。根据全球数据分析,计算机科学与技术领域的相关岗位需求巨大,行业平均起薪较高,人才缺口持续扩大。
优势二:双名校定向培养战略、强大的院系教研资源
悉尼科技大学(UTS)成立于1988年,位于澳大利亚悉尼市中心,是一所世界领先的现代化学府。UTS致力于结合行业需求和学术研究,培养具备创新精神与实践能力的高端人才。学校的计算机科学与技术学科在全球范围内享有很高的声誉,其教学内容紧跟全球科技发展前沿。
苏州大学作为国内“211重点工程”高校,也是双一流建设高校,具有优质的教学资源和强大的师资力量。学校近年来重点发展计算机科学与技术专业方向,尤其在软件工程、数据科学等领域已取得显著的科研成果。苏州大学与悉尼科技大学的合作,不仅为学生提供了国内与国际双名校的教育体验,还能让学生在全球化的学术氛围中,接触到世界一流的科技资源。
优势三:专业发展前景具有绝对优势
悉尼科技大学的计算机科学与技术专业方向是当前全球最热门的技术领域之一。学校的工程与信息科技学院拥有多支顶尖的研发团队,致力于推动计算机科学与技术领域的前沿研究。悉尼市作为全球科技创新中心之一,吸引了大量科技企业和初创公司,为计算机领域的毕业生提供了丰富的就业机会。
澳大利亚政府大力支持科技创新,并通过各种签证政策吸引国际人才。悉尼科技大学与全球各大科技公司、研究机构有着深厚的合作关系,学生可以通过校内的实习和交流项目,接触到全球最新的技术发展趋势。同时,计算机科学与技术领域的薪资水平也在不断攀升,毕业生的发展前景非常广阔。
▶招生信息
海外合作专业:计算机科学与技术
免试要求:
(1)英语及学业水平免试条件:高考成绩达到本省重点本科线;
(2)英语免试条件:高考英语成绩达到总分的70%及以上或雅思成绩5.0分及以上托福60分及以上;
(3)学业水平免试条件:高考数学成绩达到总分的70%及以上。
招生人数:30人
C.创造性艺术与心理健康(德比大学专项)

创造性艺术与心理健康专业是英国德比大学(University of Derby)开设旨在以艺术的方式促进社会大众身心健康的交叉学科专业。学生通过本科阶段的学习和实践,掌握能够运用艺术、舞蹈、戏剧、音乐等方面的技能结合心理健康知识,提升创造性艺术与心理健康工作相关的能力。
优势一:专业独特性与学术深度
德比大学是全球唯一提供从本科到博士完整培养阶段的创造性艺术与心理健康专业的高等学府,同时也是全球该专业领域排名第二的大学。具备卓越的学术研究声誉和先进的科研水平。这一专业的设置符合中国未来人才需求趋势,为学生提供了深入学习和研究的机会,同时也为未来的职业生涯打下坚实的基础。
优势二:应对社会需求与职业前景
随着社会发展带来的压力增加,心理健康问题日益凸显,国家已经在多个城市开展“社会心理服务体系建设”试点工作,证实了创造性艺术与心理健康专业的重要性和应用价值。
目前该专业已与上海第六人民医院精神科共建人才培养实习基地。学生在校期间将采用理论学习与临床实践相结合的教学模式。该专业的毕业生未来可在教育、医疗、公共卫生机构、社区、政府及企事业单位等领域就业,满足社会对紧缺人才的迫切需求。
优势三:文化传承与创新应用
承托苏州丰厚历史文化底蕴,将在艺术人文和传统文化继承的基础上,致力将文化艺术学科运用于服务人类身心健康的新领域中。
▶招生信息
海外合作专业:创造性艺术与心理健康
免试要求:
英语免试条件:
(1)高考成绩达到本省重点本科线;
(2)高考英语成绩达到总分的60%及以上或雅思成绩5.0分及以上或托福成绩60分及以上。
招生人数:30人
D.戏剧与影视方向(埃克塞特大学专项班)

随着全球化与流媒体崛起,本专业学生毕业后可从事影视制作行业、戏剧与舞台艺术相关工作、新媒体与流媒体平台、教育与学术研究、文化传媒与公关等工作,就业前景广阔。
优势一:深度国际化教育资源与先进教学模式
埃克塞特大学戏剧与影视方向专项班结合国际化教育资源,采用全球前沿的教学模式,提供深入的理论学习与实践机会,帮助学生全面掌握戏剧与影视制作的核心技能,培养创新思维和跨文化沟通能力。
优势二:优质师资与行业联系
苏州大学传媒学院拥有一支经验丰富、学术造诣深厚的师资队伍,他们不仅具备扎实的理论基础,还与国内外传媒行业保持紧密合作,为学生提供实践指导和前沿的学术支持。
同时,埃克塞特大学在戏剧与影视领域具有深厚的行业资源,通过与全球影视行业的紧密联系,学生能够获得丰富的实习机会与行业实践,提升其国际视野和专业竞争力。
优势三:文化传承与创新应用
承托苏州丰厚历史文化底蕴,将在艺术人文和传统文化继承的基础上,致力将文化艺术学科运用于服务人类身心健康的新领域中。
▶招生信息
海外合作专业:戏剧与电影电视研究、电影电视研究与媒体传播学
免试要求:
英语免试条件:
(1)高考成绩达到本省重点本科线;
(2)高考英语成绩达到总分的70%及以上或雅思成绩5.0分及以上或托福成绩60分及以上。
招生人数:30人
项目二:世界名校项目
A:生物技术、生物信息学方向

生物技术(Biotechnology)是以现代生命科学理论为基础,应用生命科学研究成果,结合化学、物理学、数学和信息学等学科的科学原理,按照应用要求预先设计改造和利用生物体的科学技术。
在生命科学与技术体系中,生物技术是一门承上启下的学科/专业,是将基础理论成果转化为具有应用价值的技术和产品的枢纽与桥梁。
推荐理由:
苏州大学生物技术专业可追溯到东吴大学生物系,历经百余年沧桑,为我国培养出了如谈家桢等一批国内外知名科学家。目前生物与生物化学、分子生物与遗传学、免疫学等学科已进入全球 ESI 排名前 1%,药学、临床医学等学科已进入全球ESI排名前1‰。拥有基础医学、临床医学、公共卫生与预防医学、药学、特种医学、护理学、畜牧学、生物学等一级学科博士点,设立了生物科学、生物技术、生物信息学、生物制药等本科生专业。
2022年国家发展改革委印发实施《“十四五”生物经济发展规划》,明确生物产业为我国产业体系的新支柱,生物医药、生物育种、生物材料、生物能源等产业将得到迅猛发展,生物技术的发展迎来良机。随着生物产业的蓬勃发展,社会对现代生物技术相关专业人才的需求急剧增加,行业薪资优势较为明显。
就业前景:
生物技术专业重实践、强能力,毕业生视野开阔、创新能力强。毕业生可在科研机构或高等学校从事科研或教学工作,也可在生物、医药、轻工、食品、农、林、牧、渔、环保、园林等高新技术企业和行政管理部门从事与生物技术有关的应用研究、技术开发、生产管理和行政管理等工作。
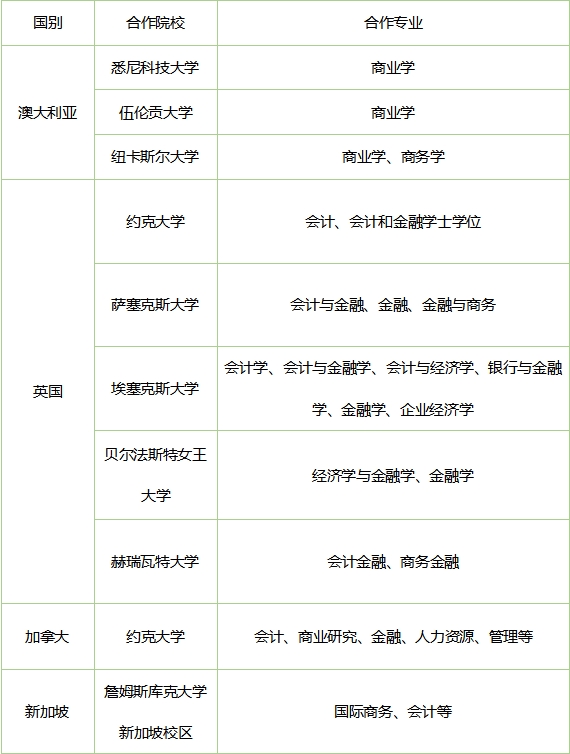
合作院校(部分):

免试要求:
英语免试条件:
(1)高考成绩达到本省重点本科线;
(2)高考英语成绩达到总分的60%及以上、雅思成绩5.0分及以上、托福60分及以上。
招生人数:30人
B.新媒体与传媒方向

传媒是指用来传播信息和获取信息的一切手段和方式。比如图书、光盘、广播、电视、报刊、电脑网络及相关的活动等。人类运用语言、文字、声音、图像等传媒方式进行广泛的交流,以达到情感或信息交流的目的。
传媒专业学习如何利用大众媒体传播信息,即如何利用大众媒体传播文字、听觉和视觉信息的方法与技术,也包括广告、公共关系、影视制作的方法与技术。美国最早创立了新闻学和传播学专业,传媒专业知名度高,是传媒领域的“超级大国”。传媒专业是一个大类,包含了许多分支,包括了从实践性学科到学术性学科的众多小类。典型的方向有:新闻学(Journalism)、传播学(Communication)、广告学(Advertising)、公共关系学(Public Relations)、影视制作(Film Production)等。
推荐理由:
数字媒体与社会专业已成为留学生申请的热门专业。通过留学,学生一方面可以了解不同国家和地区的传媒发展趋势,了解不同文化背景下的传媒特点和数字媒体的发展趋势;另一方面可以结交国际学术界和业界人士,拓展多元化的就业机会和发展空间,提升自身竞争力。
就业前景:
随着数字媒体的快速发展,业界对数字媒体专业人才的需求不断增长。因此,本专业就业前景广阔。本专业学生毕业后可从事数字出版与传播工作;媒体公司的内容管理、策划、受众调查工作;数字媒体大数据采集、挖掘、分析工作;政府机关、企事业单位的网络信息安全管理工作等。
合作院校(部分):

免试要求:
英语免试条件:
(1)高考成绩达到本省重点本科线;
(2)高考英语成绩达到总分的60%及以上、雅思成绩5.0分及以上、托福60分及以上。
招生人数:30人
C.艺术设计方向

艺术设计是一门独立的艺术学科,主要包含:工艺美术品制作与设计、环境设计、平面设计、多媒体设计等。它的研究内容和服务对象有别于传统的艺术门类;同时,艺术设计也是一门综合性极强的学科,它涉及社会、文化、经济、市场、科技等诸多方面的因素。
推荐理由:
大数据时代下,互联网技术的发展推动制造业的智能化升级,市场需求的扩大加速了工业4.0时代的发展。大数据时代下,实时把握市场前沿科技,充分运用时代背景进行多元化培养的艺术设计生更受雇主欢迎。西方的艺术设计类专业向来都是世界顶尖设计大师的摇篮,为出国留学的学生提供了得天独厚的深造条件。
就业前景:
随着艺术设计方向的发展和东西方文化交流的进一步深入,艺术设计专业作为一门新兴专业,正处于蓬勃发展的阶段,社会对这方面人才的需求量也处于供不应求的状态。就业市场广阔,从业者待遇普遍较高,是目前深受学生和家长青睐的专业之一。
合作院校(部分):
海外院校合作专业:
游戏设计、插画、美术、视觉传达、平面设计、时尚商务、数字营销及社会媒体等。
免试要求:
英语免试条件:
(1)高考成绩达到本省重点本科线;
(2)高考英语成绩达到总分的60%及以上、雅思成绩5.0分及以上、托福60分及以上。
招生人数:30人

专业方向简介:
计算机专业是指以软件和系统开发方向为主的计算机相关学科。该专业学生主要学习计算机科学与技术方面的基本理论和基本知识,接受从事研究与应用计算机的基本训练,具有研究和开发计算机系统的基本能力。毕业生需具备扎实的数据基础理论和基础知识、较强的思维能力、算法设计与分析能力。
推荐理由:
随着科技的迅速发展,社会已经进入互联网时代,计算机专业作为当下比较热门的专业之一,受到众多考生的青睐。2020年十大热搜专业中就包括人工智能、机器人工程、物联网工程、大数据技术、网络与新媒体、网络空间安全、软件工程。这些时下最热门的专业学科无不与计算机专业息息相关。
就业前景:
据2020年Glassdoor的薪酬统计数据显示,“大数据科学家”是美国最受欢迎的职位,领英2018年对海归人才教育背景调查显示,计算机科学专业的海归6年内增长了两倍多,也侧面表现出中国的高科技互联网行业正对计算机技术专业人才产生更强的吸引力。
计算机专业方向的毕业生主要在交通系统、交通信息化与电子政务建设与应用部门、各类计算机专业化公司、广告设计制作公司、汽车营销技术服务等从事IT行业工作。
合作院校(部分):

免试要求:
(1)英语及学业水平免试条件:高考成绩达到本省重点本科线;
(2)高考英语成绩达到总分的60%及以上、雅思成绩5.0分及以上、托福60分及以上;
(3)学业水平免试条件:高考数学成绩达到总分的60%及以上。
招生人数:30人
E.管理学方向

管理学是一门综合性的交叉学科,是系统研究管理活动的基本规律和一般方法的科学。管理学是适应现代社会化大生产的需要产生的,它的目的是:研究在现有的条件下,如何通过合理地组织和配置人、财、物等因素,提高生产力的水平。
推荐理由:
管理学是一门实用学科,小至规模小于10人的工作室、大至员工上万的跨国大企业,都离不开一套高效完善的管理方法。所以,无论是国内升学还是出国留学,管理学专业也成为最受中国学生欢迎的热门学科之一。
就业前景:
管理学专业毕业的学生未来可以在企、事业单位及政府部门从事管理、教学、科研方面的工作,具体来说,例如在企业中从事战略开发、市场分析、项目评估等工作,或者在研究部从事研究,也有的从事具体项目的运作,比如工程管理、大型成套设备的制造、装备与销售等。
海外合作院校(部分):

免试要求:
(1)英语及学业水平免试条件:高考成绩达到本省重点本科线;
(2)高考英语成绩达到总分的60%及以上、雅思成绩5.0分及以上、托福60分及以上;
(3)学业水平免试条件:高考数学成绩达到总分的60%及以上。
招生人数:30人左右

商科涵盖范围广、涉及专业多,而且不同的国家、不同的海外大学在专业细分上也有差异。商科以FAME(金融、会计、管理、经济学)四大专业为代表,较主流的商科专业包括金融、会计、市场营销、管理学、商务类专业(包括国际商务、电子商务等)、物流、经济学、人力资源管理这八大类,而MBA作为专业硕士学位的一种,同样不可忽视。
推荐理由:
商科专业毕业后,你将具备行业、商务、银行业、公共事务和其他专业或研究领域所需求的专业知识和技能,商学院还有一系列相关认证:AACSB权威认证,CPA协会和特许会计师协会ICAA认可。
就业前景:
随着国际化的发展,近十年来,因商科类专业就业率高、应用范围广、实用性强,诸多学生和家长们选择其作为未来发展的方向。在英国和澳洲商科是毕业生平均薪酬最高的专业之一。
合作院校(部分):

免试要求:
(1)英语及学业水平免试条件:高考成绩达到本省重点本科线;
(2)英语免试条件:高考英语成绩达到总分的60%及以上、雅思成绩5.0分及以上、托福60分及以上;
(3)学业水平免试条件:高考数学成绩达到总分的60%及以上。
招生人数:30人
师资介绍

六、时间规划表
第一学年
(2025年8月—2026年7月)

第二学年
(2026年8月—2027年5月)

海外大学来访

七、学子生活
迎新活动及结业典礼:

丰富多彩的校园活动:

学生感言:


往届学生海外本科录取offer展示:

往届学生海外硕士录取offer展示:

八、咨询及报名流程
a.报名时间:
即日起至8月24日
b.招生对象:
1.生物技术、生物信息学方向仅招收高中理科生(昆士兰大学须有高考化学或生物学科背景,且高中单科成绩达到60%以上;国际高中须有物理或化学或生物学科及格以上成绩)并完成高三学业者;
2.数学与人工智能(算法方向)专项班仅招收普通高中理科生(须高考数学单科成绩达到90分以上);
3.新加坡及马来西亚方向须取得高中毕业证;
4.除新加坡、马来西亚方向以外其他所有项目须完成高二学业。
c.联系我们:
1. 苏州大学出国留学项目官网:http://jxjylx.suda.edu.cn
2. 苏州大学出国留学官微公众号:

长按扫描识别二维码(微信号:sudalxjd)
3. 咨询电话:
24H公共热线:0512-65228462/18550285992
0512-6716 4673
0512-6716 4607
0512-6716 0119
0512-6716 7128
0512-6522 6583
0512-6716 6798
0512-65232103
监督电话:0512-65228942
4. 招生邮箱:
d.报考流程
1 | 报名通道: 苏州大学出国留学报名系统:http://jxjylxxm.suda.edu.cn/ |
| 2 | 通过报名审核,进行入学测试 |
| 3 | 学生缴纳入学测试费 |
| 4 | 学生参加入学测试: (1)测试内容:笔试(英语水平测试、学业水平测试)心理测试、面试 (2)测试方式:线下测试(江苏省外学生可选择线上或线下测试); (3)免试条件:详见各专业免试条件; 生物技术、生物信息学方向、艺术设计方向、创造性艺术与心理健康、新媒体与传媒方向无需参加学业水平测试。 |
| 5 | 达标录取 |
| 6 | 通过入学条件的考生在报名系统缴纳国内学费、留学指导服务费、教材费、住宿费(如需住宿) |
| 7 | 学校为缴纳学费的考生寄发《苏州大学2+2国际本科(学分豁免)项目入学通知书》 |
e.收费标准(国内)
入学测试费:
200元(报名缴费后统一安排测试,一经报名概不退费)
国内学费:
专项班项目:79,800元/学年
名校班项目:69,800元/学年(艺术设计方向79800/学年)
留学指导服务费:
12,000元(一次性收取)
教材费:
3,000元/学年(据实结算,多退少补)
住宿费:
4,000元/学年(办理住宿手续后中途退宿者,住宿费不予退还)
雅思考试费:
学生自行在雅思考试官网报名缴费(入学后学校统一安排3次雅思考试,考试时间为 2025年11月、2026年1月、2026年4月)雅思考试
f.报名地址
中国江苏省苏州市姑苏区干将东路178号苏州大学天赐庄校区(北区)5号楼-苏州大学国际培训学院
(苏州大学出国留学培训基地)
(到访前请您提前与招生服务中心老师预约到访时间)
本项目最终解释权归苏州大学所有