
目录
一、苏州大学简介
二、1+X国际硕士项目简介
三、项目优势
四、专业设置
五、合作院校
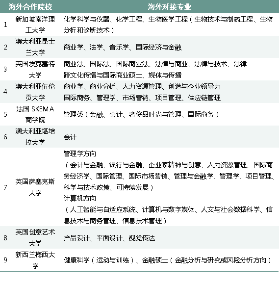
01 新加坡南洋理工大学
02 昆士兰大学
03 英国埃克塞特大学(奖学金项目)
04 新西兰梅西大学
05 澳大利亚伍伦贡大学
06 法国SKEMA商学院
07 澳大利亚堪培拉大学
08 英国萨塞克斯大学
09 英国创意艺术大学
六、项目收费标准
七、联系方式
苏州大学简介
苏州大学坐落于素有“人间天堂”之称的历史文化名城苏州,是国家“211工程”“2011计划”首批入列高校,是教育部与江苏省人民政府共建“双一流”建设高校、国家航天局和江苏省人民政府共建高校,是江苏省属重点综合性大学。学校现有经济学、管理学、理学、工学、艺术学等十三大学科门类;设有37个学院(部),教职工5983人;现有天赐庄校区、独墅湖校区、阳澄湖校区、未来校区四大校区,占地面积4586亩,建筑面积166万余平方米。
学校按照“以国际知名带动国内一流”的发展思路,全面深入推进教育国际化进程。学校先后与30多个国家、地区的200余所高校和研究机构建立了校际交流关系,拥有来自全球的来华留学生千余人。

1+X国际硕士项目简介
苏州大学与中国(教育部)留学服务中心于2018年3月签订共建出国留学培训基地协议书。在中国(教育部)留学服务中心指导下,苏州大学已与英国、澳大利亚、加拿大、新加坡、新西兰等国家的19所世界知名大学签署项目合作备忘录(英文简称:MOA),为学生搭建了一条权威、便捷、安全的出国留学通道。
苏州大学与海外名校合作建立硕士1+X国际化培养模式,通过本项目,学生可实现部分硕士课程海外学分豁免,平稳过渡留学适应期,降低留学成本。项目分为国内+海外两个阶段:学生第一年在苏州大学学习雅思课程和部分专业基础课程,达到海外院校语言要求并通过规定课程考核后,第二年前往海外大学学习(1-2年)。学生在海外完成所有硕士课程,达到合作院校硕士学位授予条件者,获得相应专业的硕士学位,归国后获得教育部留学服务中心学位认证。
项目优势
01 学分豁免
根据苏州大学与海外大学的项目合作协议,部分院校可有条件豁免不超过三分之一的课程学分,为学生有效节省学习时间和留学费用。
02 免联考入学
无需参加全国硕士研究生招生考试。
03 名校资源
苏州大学提供语言及专业课程教学支持,保证学生对教学内容的充分掌握,提高学生对海外教学环境的适应能力。
04 权威认证
教育部留学服务中心提供学位认证、就业落户政策指导服务,免除留学后顾之忧。
05 校友资源
校友支持网络,“老带新”的校友文化,为学生的学习、生活、实习就业等方面提供有效支持。
06 深造求职
学生毕业后可以选择继续攻读博士学位;也可以直接就业,就业方向包括机关事业单位、世界500强等知名企业等。
专业设置

合作院校
新加坡南洋理工大学

南洋理工大学(Nanyang Technological University),简称南大 (NTU),是新加坡的一所科研密集型大学。南大是环太平洋大学联盟、全球大学校长论坛、新工科教育国际联盟成员,全球高校人工智能学术联盟创始成员、AACSB、国际事务专业学院协会成员,也是国际科技大学联盟的发起成员。南大被“QS世界大学排名”评为世界顶尖大学之一,2026世界QS排名第12位,QS2022世界大学学科排名中:材料科学排名第3名;化学排名第7名;化学工程排名第7名;并多年蝉联全球年轻大学榜首。
南洋理工大学为工科和商科并重的综合性大学。根据2022年9月学校官网显示,南洋理工大学主校区也常被列为全球最美丽的校园之一,其中云南园校区占地200公顷。有专任教师5546人,各类本科生和研究生33500人。

海外对接专业:
化学科学与仪器、化学工程、生物医学工程(生物技术与制药工程、生物分析和诊断技术)
学历要求:具有或即将获得(入学前须获得学士学位)海内外高层次水平大学学士学位(含应往届本科毕业生)。欢迎具有学士学位、工作经验的在职人员申请。
成绩要求:本科阶段加权平均分不低于76分
报名咨询
座机:0512-67163223
邓老师:15150179039
朱老师:17751451986
学科咨询

澳大利亚昆士兰大学

昆士兰大学(The University of Queensland),简称UQ,始建于1909年,是昆士兰州第一所综合型大学。昆士兰大学是澳大利亚八校联盟之一,也是世界顶尖、享誉全球的高等研究型学府之一。
昆士兰大学的圣卢西亚主校区位于昆士兰州布里斯班市。布里斯班通常被人们认为是“澳大利亚最适合居住的城市”, 澳洲最著名的黄金海岸和日光海岸坐落于此。
昆士兰大学2025 QS全球大学排名位列全球第40位;2023THE泰晤士高等教育大学排名位列全球第53位;2023U.S.News世界大学排名位列全球第36位,全澳第3位。

海外对接专业:
法学、商业学、音乐学、国际经济与金融
学历要求:
具有全日制本科学位(含应往届本科毕业生)或即将获得本科学位的大四学生(入学前需要获得学士学位)。
成绩要求:
法学:本科阶段加权平均分不低于75分,985及211高校学生本科阶段加权平均分不低于70分。
商业学:本科阶段加权平均分不低于80分,985及211高校学生本科阶段加权平均分不低于75分。
音乐学:本科阶段加权平均分不低于75分,985及211高校学生本科阶段加权平均分不低于70分。
国际经济与金融:本科阶段加权平均分不低于80分,985及211高校学生本科阶段加权平均分不低于75分。
专业要求:具有相关学位背景(参考以下内容)。
法学:
法学专业申请者须具有法律专业全日制本科(含)以上学位背景,已参加全国研究生入学统考的学生优先录取。
商业学:

音乐学:具有音乐专业本科(含)以上学历及学位,已参加全国研究生入学统考的学生优先录取。
国际经济与金融:

报名咨询
座机:0512-67163223
邓老师:15150179039
朱老师:17751451986
学科咨询

英国埃克塞特大学(奖学金项目)

埃克塞特大学是英国罗素大学集团成员之一,世界排名前150(QS 2022),拥有16门学科位列世界前100。商学院同时获得AACSB、EQUIS和AMBA三重认证。大学位于英格兰西南部埃克塞特和康沃尔郡,曾被泰晤士报称为英国最美花园式校园。2026年QS埃克塞特大学排名全球第155,在2010年英国大学综合排名(TIMES)上,该校排名第9位,其中经济学专业排名第6位,会计金融专业排名第2位。2023年完全大学指南(CUG)法学专业英国大学排名第12位。埃克塞特大学作为一所英国重点大学,能够提供一流的教学、科研设施,同时又能保障学生享受到友善的氛围及足够的私人空间。埃克塞特大学还是哈利波特作者J·K·罗琳的母校。罗琳在埃克塞特城的所见和到过的许多地方都成为她后来创作《哈利·波特》系列中场景的来源。

海外对接专业:
商业法、国际法、国际商业法、法律与商业、法律与技术、法律、媒体与传播、跨文化传播与国际商业
学历要求:
具有全日制本科(含)以上学历及学位,已参加全国研究生入学统考的学生优先录取。
法学专业申请者须具有法律专业全日制本科(含)以上学位背景。
奖学金政策:
商业法、国际法、国际商业法、法律与商业、法律与技术、法律:苏州大学国际硕士项目课程加权平均分78分以上,赴英国学习期间减免学费总额的10%;
媒体与传播、跨文化传播与国际商业:苏州大学国际硕士项目课程加权平均分75分以上,赴英国学习期间减免学费总额的10%。
报名咨询
座机:0512-67163223
邓老师:15150179039
朱老师:17751451986
学科咨询

新西兰梅西大学

梅西大学(MASSEY UNIVERSITY),成立于1927年,是新西兰最大的一所教育和研究学府,也是新西兰唯一一所真正的全国性大学,世界大学生运动会火种采集地。梅西大学以综合学术研究水平位居亚太地区百强名校之列。在2025年QS世界大学排名中,梅西大学位列世界第230位,排名新西兰第3。梅西大学一直有尊崇体育的传统,梅西大学是世界上第一所建立以大学为基础的橄榄球训练学校(新西兰国家橄榄球队全黑队),其体育科学研究也是在梅西大学。

海外对接专业:健康科学
语言要求:IELTS 6.5
招生对象:具有全日制本科(含)以上学历及学位,已参加全国研究生入学统考的学生优先录取。
报名咨询
座机:0512-67163223
邓老师:15150179039
朱老师:17751451986
学科咨询

澳大利亚伍伦贡大学

伍伦贡大学,建于1951年,主校区位于澳大利亚新南威尔士州伍伦贡市,是一所澳大利亚著名公立大学,澳大利亚十大研究型大学、世界一流大学,也是亚太地区大学联盟(RUC)的重要成员,是经过AACSB认证的高等学府。其信息技术、计算机科学、工程学领域代表全澳顶尖水平。澳大利亚最大的CT科研中心,南半球最大的信息技术与电信研究机构之一。澳大利亚大学科学研究排名位列第九,2025QS世界大学排名167位,自2018年的排名以来,伍伦贡大学实现了连续6年的排名上涨。

海外对接专业:人力资源管理、管理学、项目管理、国际商务、市场营销、商业分析、创新与创业精神
语言要求:IELTS 6.5
招生对象:具有全日制本科(含)以上学历及学位,已参加全国研究生入学统考的学生优先录取。
报名咨询
座机:0512-67163223
邓老师:15150179039
朱老师:17751451986
学科咨询
联系人:
赵老师
联系方式:
0512-65880291
18550285992/18913178115
邮箱:
zhaopf@suda.edu.cn
法国SKEMA商学院

SKEMA商学院全称为School of Knowledge Economy and Management。作为全球最大的、真正的国际化商学院之一,承继尼斯高商及里尔高商160余年的悠久历史。自成立以来,SKEMA在全球各界获得高度认可。SKEMA是全球极少数同时获得有欧洲管理发展基金会EQUIS、EFMD、EMBA认证及国际精英商学院协会AACSB三大权威认证的顶级商学院之一。学校拥有2500多家企业合作伙伴,开设70多个项目及专业,涵盖金融、市场、管理、商业与战略、工程等多个学科大类,为各行各业持续输出优秀人才。

海外对接专业:管理类(会计、金融、奢侈品时尚与管理、国际商务等)
语言要求:IELTS 6.0或TOEFLiBT 71或TOEIC 810
招生对象:具有全日制本科(含)以上学历及学位,已参加全国研究生入学统考的学生优先录取。
报名及学科咨询
联系人:
殳老师
联系方式:
0512-67166038/180 6193 9077
QQ:
1218164059
澳大利亚堪培拉大学

堪培拉大学(University of Canberra)于1967年建立,总部位于澳大利亚首都堪培拉市,是一所高速发展、注重创新与协作的综合性澳洲公立大学,所授学历均获澳大利亚和中国教育部认可。2021年泰晤士高等教育世界大学排名,堪培拉大学稳固位列全球1%的重点学府地位;由于拥有全澳洲范围内首屈一指的科研影响力,堪培拉大学的全球排名大幅提升,入围世界Top200顶尖学府,并在“创校50年内”的全球年轻大学排名中跻身世界前16名。

海外对接专业:会计
语言要求:IELTS 6.5(单项不低于6.0),可为项目学生提供语言过渡课程
招生对象:具有全日制本科(含)以上学历及学位,已参加全国研究生入学统考的学生优先录取。
学科及报名咨询
联系人:
殳老师
联系方式:
0512-67166038/180 6193 9077
QQ:
1218164059
英国萨塞克斯大学

英国萨塞克斯大学(University of Sussex),又译作苏塞克斯大学,位于英国南部布莱顿附近,位于布莱顿市边界。它是英国20世纪60年代新大学浪潮成立的第一批学校之一,于1961年取得皇家特许证,获准成立大学。同年十月,大学录取了第一批学生。成立之初,萨塞克斯大学就以对战后社会的分析,以及各个学科的创新教学和研究方式而闻名。从建校至今,萨塞克斯大学已有3位诺贝尔奖得主,并作为一所顶尖大学位于英国和世界排名前列。

语言要求:IELTS 6.5
招生对象:具有全日制本科(含)以上学历及学位,已参加全国研究生入学统考的学生优先录取。
报名咨询
座机:0512-67163223
邓老师:15150179039
朱老师:17751451986
学科咨询

英国创意艺术大学

英国创意艺术大学,起源于1866年,其建立已有150多年历史,是英国最著名的公立艺术高校之一,也是全英国顶尖的艺术院校。该校是英国排名第一的创意与艺术类大学,其服装(Fashion)、建筑(Architecture)、动画(Animation)、纺织(Textiles)、 摄影(Photography)专业在英国享有盛名,曾培养出众多著名的设计师。其服装设计系一年一度举办的毕业生时装秀(伦敦时装周毕业生时装秀)一直是英国时尚界关注的焦点。

海外对接专业:产品设计、平面设计、视觉设计
语言要求:IELTS 6.5
招生对象:具有全日制本科(含)以上学历及学位,已参加全国研究生入学统考的学生优先录取。
报名咨询
座机:0512-67163223
邓老师:15150179039
朱老师:17751451986
学科咨询
联系人:
吴老师
联系方式:
0512-65880436/0512-69395613
18550285992/18626286366
项目收费标准
新加坡南洋理工大学项目学费(国内阶段):
100,000元/年/人(全日制学生)
150,000元/年/人(非全日制学生,针对在职人员安排一年的定制课程)
项目学费(国内阶段,除新加坡南洋理工大学项目):
80,000元/年/人
教材费:
3000元/年/人(据实收取,多退少补)
住宿费:
根据学校当年安排的住宿标准据实收取
留学指导费:
12,000元/人(一次性收取)
其他费用:
保险费、体检费、签证费及海外大学学费
联系方式
监督电话:0512-65228942
官方网址:http://jxjylx.suda.edu.cn/
国际培训学院地址:
中国江苏省苏州市姑苏区干将东路178号苏州大学天赐庄校区(北区)5号楼
在线报名:
https://jxjylxxm.suda.edu.cn/